2021年12月9日开始,面对日益严峻的新冠肺炎疫情形势,壹号娱乐
领导班子牢记育人初心和使命,面对疫情形势下对各项育人工作造成的困难和挑战,按照学校整体工作部署,精心谋划各项工作,创新工作方式、方法、内容,各种措施并举,以学生为中心,以教师为核心,激励教师凝心聚力抓教学,不断提高人才培养质量,落实立德树人根本任务,促进学生德智体美劳全面发展。
一、言传身教,身体力行,德育为先
在严峻的疫情形势下,面对老师们因为疫情被居家隔离对线下教学、期末考试造成的影响,壹号娱乐
迅速制定期末工作应急预案,隔离教师按照预案迅速转为线上教学,保证学生正常上课。30余名教师积极报名,担当监考志愿者,主动奉献,随时待命,接收学院工作安排。同时被隔离的教师在各自封控小区,积极充当志愿者、逆行者。疫情封控后,学院领导班子成员、辅导员老师入住未央校区,与学生同吃同住,教学管理人员面向全院学生开展选课指导,舍小家为大家,齐心协力解决学生学习、生活问题,以身作则,身体力行,为学生树立德育榜样。

学院领导为学生庆生,与学生同吃同住




教师积极参与抗疫志愿者

对全院学生进行选课指导
各任课教师深入实施课程思政,落实课程思政内涵融入课堂教学,将价值塑造、知识传授和能力培养融为一体,做好学生德育培养。




二、深化课程改革,提升智育质量
各位教师积极应对疫情形势下的教学工作,对在线教学授课形式和教学资源平台开展研讨和交流,全体教师尽快熟练掌握信息化教学工具的使用流程和环节,及时在各教学平台中进行课程建设,以学生为中心,认真落实课程改革的要求,更新教学理念,创新教学方式、教学方法、教学设计,注重课程思政融入。做好课前、课中、课后各环节教学任务和教学资源的准备和发送,并按照学校要求做好课程链接等信息的发布,在开课前不断提醒学生上课安排及应该完成的教学任务,保障课堂正常运行。课堂授课中,各位教师展现良好的精神面貌、深入浅出,注重启发引导,引导同学积极参与,注重与学生的交流互动,达到了良好的课堂效果。










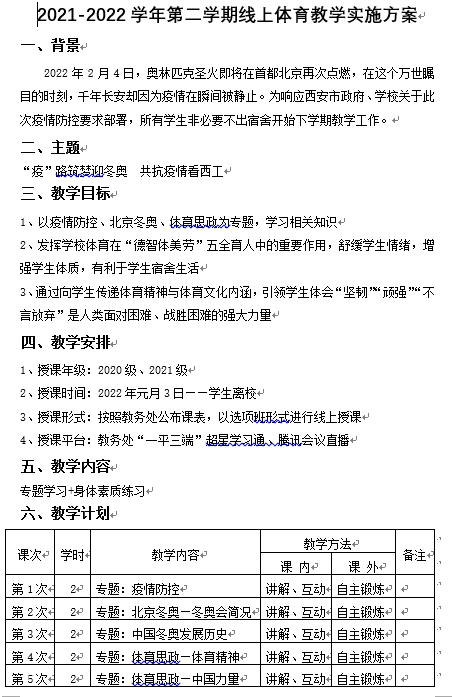
三、课内课外结合,培养学生终身体育意识和习惯
学院制定线上体育教学实施方案,围绕““疫”路筑梦迎冬奥,共抗疫情看西工”主题,设计体育课教学内容,使学生通过课程学习,掌握体育运动技能,课后,给学生安排开展丰富多彩的课余训练和活动,让学生在疫情封控期间,利用宿舍器材及用品进行锻炼,在体育锻炼中享受乐趣、增强体质抗击疫情、健全人格、锤炼意志。



教师授课指导




学生课后自主锻炼
四、开展各类美育比赛,以美育人
面向全学院学生开展形式多样,丰富多彩的美育类比赛与活动,组织开展新生代好声音跨年歌唱比赛、“抗疫”主题海报设计活动、“抗疫”主题摄影活动、“抗疫”主题书法活动,通过第二课堂的开展丰富了美学类课程资源,让学生在各类比赛活动中树立正确的审美观念,陶冶高尚的道德情操,塑造正确的价值观念,增加学生对中国文化的认同,以文化人,以美育人。


壹号娱乐
抗疫主题跨年歌唱比赛


壹号娱乐
抗疫主题海报设计活动


壹号娱乐
抗疫主题摄影活动


壹号娱乐
抗疫主题书法活动
五、丰富劳育形式,培养劳动精神和意识
学院重视劳动文化的建设和氛围营造,通过各类实践竞赛的开展,将劳育教育主题化、常态化。疫情发生后,学院丰富劳育内容和形式,围绕宿舍生活开展春联设计等活动,让学生自己亲自动手实践,构建自己美好生活环境。积极号召学生参加抗疫志愿者,为学校核酸检测,疫情防控贡献自己的力量。通过劳动实践,更好的引导学生在劳动中塑造良好的品行、培育高尚的情操、享受劳动的快乐,体会劳动精神,践行劳动行为,培育劳动精神和意识。


学生宿舍春联设计


壹号娱乐
学生抗疫志愿者
文:叶鹏 图:姬洪波、许格宁、高佳宏、李蕊、王党社、杨沛、王亚军 审核:刘改琳